5sb1 ®   12-Oct-2023 22:25

Аналитический расчет координат места судна при избыточном числе измерений


Год выпуска: 1999
Язык: русский
Автор: Рубинштейн Д.Н., Оловянников А.Л.
Жанр: Методическое пособие
Формат: PDF
Качество: Изначально компьютерное (eBook)
Количество страниц: 10
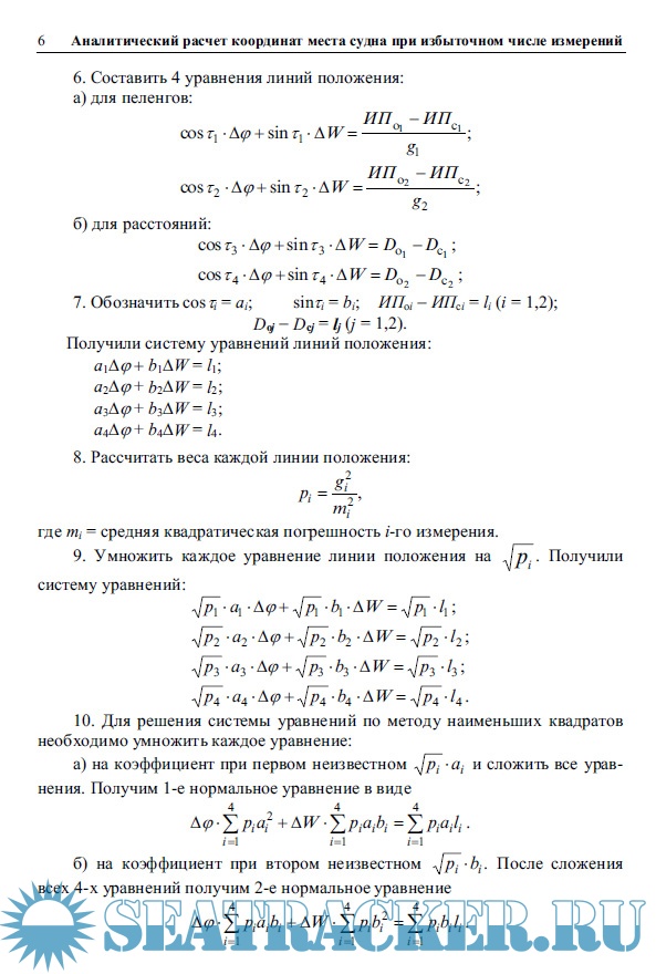
Описание: Методические указания к выполнению курсовой работы по дисциплине "Математические основы судовождения"

Содержание

Скриншоты

Рубинштейн Д.Н., Оловянников А.Л. Аналитический расчет координат места судна при избыточном числе измерений.pdf

Download [729 B]

Thank U
Reply
refresh list

Similar releases

Оценка точности приборов курсоуказания: методические указания к выполнению курсовой работы по…
Математические основы судовождения - Домбинский А.П. [1999, PDF]
Маневренные качества морских судов. - Пузачёв А.Н. [2007, PDF]
Определение места судна по одновременным наблюдениям двух светил - Методические указания к…
Расчёт годовой загрузки и технико-экономических показателей судоремонтно-судостроительного завода -…
Навигационная Проработка Маршрута Перехода Судна - С. С. Спасский [2007, PDF]
Анализ астрономической обсервации при определении по трем светилам - Методические указания к…
Расчет координат места судна по избыточным навигационным измерениям - Афанасьев В.В. [2004, DOC]
Небесная сфера и сферические координаты светил - Методические указания к выполнению лабораторных…
Мореходная астрономия : Методические указания - Потапенко С. А. и Другие [2021, PDF]
LOAD MORE
  • Reply

The time now is: Today 20:09

All times are GMT + 3 Hours